CONHEÇA O EMARANHADO GRUPO DE MARCO GALINHA, QUE TEM UM EX-MINISTRO SOCIALISTA NA ADMINISTRAÇÃO
Agência Lusa: Governo negoceia compra de quota à Global Media, apesar do calote ao Estado de 10 milhões de euros

O segredo é a alma do negócio, mas, no caso da Global Media, tem sido o secretismo que mais abunda, a ponto de até o grupo parlamentar do Partido Socialista (PS) querer saber quem manda na empresa de media proprietária, entre outros, dos periódicos Diário de Notícias e Jornal de Notícias, e ainda da rádio TSF. Numa semana em que se soube haver negociações para a compra pelo Governo da quota detida pela Global Media e seus accionistas na Agência Lusa, o PÁGINA UM foi perguntar ao Ministério das Finanças se uma eventual transação servirá para abater ao colossal calote daquela empresa ao Estado. Como não obteve resposta, o PÁGINA UM aproveitou para ‘esclarecer’ o grupo parlamentar socialista, mostrando quem são os verdadeiros accionistas da Global Media e qual o seu peso. E também aconselha os socialistas a ligarem para o ex-ministro socialista Luís Amado: desde Julho é administrador do Grupo Bel, o principal accionista de uma empresa de media em profunda crise.
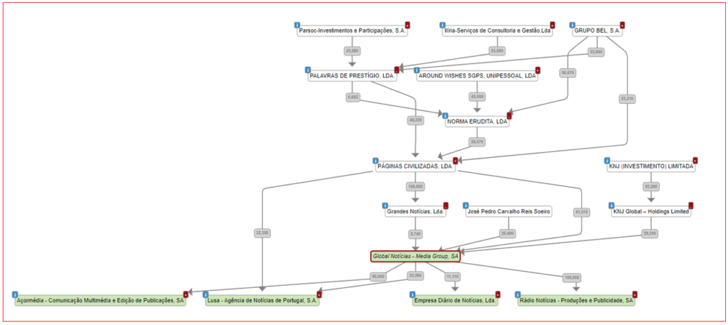
O Ministério das Finanças não revela se uma eventual compra pelo Governo das quotas da agência noticiosa Lusa detidas pelo empresário Marco Galinha se concretizará através de uma transferência bancária, ou se o valor da transação servirá para abater o colossal calote, da ordem dos 10 milhões de euros, que a Global Media tem ao Estado. Formalmente, a Global Media – proprietária dos periódicos Diário de Notícias e Jornal de Notícias, e da rádio TSF – só detém 23,36% da Agência Lusa, mas acresce ainda uma participação de 22,35% de uma das suas sócias, a Páginas Civilizadas, detida maioritariamente pelo Grupo Bel, propriedade de Marco Galinha.
O pedido de esclarecimento do PÁGINA UM – no seguimento de notícias que davam conta de o gabinete de Fernando Medina estar a analisar uma auditoria à Lusa, no decurso das negociações entre o Ministério da Cultura e Marco Galinha –, não obteve ainda resposta, persistindo assim o silêncio sobre as situações financeiras de alguns grupos de media. Conforme o PÁGINA UM tem revelado, a Global Media e a Trust in News, apresentam colossais dívidas ao Estado, apesar de nem sequer surgirem nas listas de devedores.

De acordo com as demonstrações financeiras do ano passado, a empresa de media presidida por Marco Galinha decidiu aumentar a dívida ao Estado dos 2,91 milhões, que existia em 2021, para 10,03 milhões. Ou seja, um aumento de mais de sete milhões de euros. E escreve-se decidiu porque, no mesmo período, a Global Media preferiu devolver aos seus próprios accionistas empréstimos no valor de 7,1 milhões de euros. ↓
O jornalismo independente (só) depende dos leitores.
Não dependemos de grupos económicos nem do Estado. Não fazemos fretes. Fazemos jornalismo para os leitores, mas só sobreviveremos com o seu apoio financeiro.
A revelação do PÁGINA UM sobre esta dívida ao Estado no valor de 10 milhões de euros, feita em 4 de Agosto passado, levou a Entidade Reguladora para a Comunicação Social (ERC) a exigir uma rectificação dos indicadores financeiros no Portal da Transparência, mas a Global Media continuou a omitir a dívida ao Estado. Mesmo com o envio das demonstrações financeiras daquela empresa aos serviços da ERC, o regulador ainda não se pronunciou sobre esta situação que pode mesmo colidir com a legalidade na transação das quotas da Lusa. O mesmo silêncio vem do Ministério das Finanças: desde Agosto o PÁGINA UM tem insistido sobre este tema sensível: grupos de media com dívidas colossais ao Estado, que continuam a escrever sobre o Governo como se nada fosse.
Uma clarificação sobre a postura do Ministério das Finanças face à situação financeira da Global Media mais se mostra necessária numa altura em que o próprio grupo parlamentar socialista solicitou à ERC esclarecimentos sobre a estrutura accionista da Global Media, e depois de o Ministério da Cultura – liderado por Pedro Adão e Silva, com a tutela da Comunicação Social – ter confirmado ao Jornal de Negócios estar em curso negociações com Marco Galinha para a compra da quota da Lusa detida pelo Grupo Bel e uma das suas subsidiárias. Recorde-se que em finais de 2021, Marco Galinha comprara à Impresa uma quota de 22,35% da Lusa por 1,25 milhões de euros.

Diga-se, no entanto, que, exceptuando o facto relevante de a Global Media recusar assumir – perante a passividade da ERC – o calote de 10 milhões de euros ao Estado no Portal da Transparência dos Media e de não estar actualizada a estrutura societária de uma das subsidiárias, a informação sobre o grupo de media de Marco Galinha está completa em termos de estrutura accionista e até dos actuais membros dos órgãos sociais.
Além disso, bastaria ao grupo parlamentar do Partido Socialista ligar ao ex-ministro socialista Luís Amado, que esteve em funções nos dois mandatos de José Sócrates, e foi colega de António Costa quando este foi n.º 2 do Governo entre 2005 e 2007. Luís Amado é, desde Julho passado, vogal do Conselho de Administração do Grupo Bel, a convite de Marco Galinha, embora nos últimos anos esteja mais dedicado a ‘partir pedra’, ou seja, está a dedicar-se à escultura em pedra.
Em todo o caso, a grande dúvida reside mais em saber se aquilo que se anuncia na imprensa sobre as mudanças accionistas da Global Media se concretizam mesmo. Por exemplo, no registo dos actos societários da Páginas Civilizadas – a principal sócia da Global Media – não surge ainda qualquer entrada da World Opportunity Fund ou da Union Capital Group, um fundo de capitais norte-americanos com sede na Suíça. De acordo com o Jornal Económico, na sua edição de 28 de Julho, este fundo teria adquirido 37% da Páginas Civilizadas.
Nos registos societários da Páginas Civilizadas, a última alteração no seu contrato social ocorreu em Abril com a entrada de uma nova sócia, a Norma Erudita, que injectou cerca de 800 mil euros. Essa nova empresa não tem, contudo, capitais do fundo norte-americano. Na verdade, serviu como veículo empresarial para a entrada de um outro anunciado novo sócio da Global Media, o empresário António Mendes Ferreira, proprietário da United Resin, que tem uma unidade fabril na Figueira da Foz.

Sendo certo que António Mendes Ferreira é, actualmente, administrador da Global Media, nunca adquiriu qualquer quota deste grupo – e, portanto, é falso que tenha comprado 10% por 1,5 milhões de euros como propalado pela imprensa nos primeiros dias de Abril deste ano. A sua entrada no mundo dos media surgiu um mês depois da criação da empresa Norma Erudita, nascida em Março deste ano.
Numa primeira fase, esta novel empresa começou por ser mais uma do universo de Marco Galinha, com um capital social de apenas 5.000 euros, detida pela Palavras de Prestígio e pelo Grupo Bel. Mas logo em seguida António Mendes Ferreira entrou com 500.000 euros para um aumento de capital, através da Around Wishes SGPS. O empresário das resinas ficou, a partir daí, com 49% da Norma Erudita, uma vez que Marco Galinha, através o Grupo Bel, também reforçou a sua quota com mais cerca de meio milhão de euros.
Adiante-se, desde já, que a Norma Erudita nem sequer é accionista directa da Global Media, mas sim sócia de uma accionista, a Páginas Civilizadas. Como a Norma Erudita detém 28,57% da Páginas Civilizadas, que, por sua vez, detém 41,51% da Global Media, na verdade António Mendes Ferreira apenas controla, e de forma indirecta, 5,8% da Global Media por esta via. Acresce mais uma participação indirecta de 1,2% através da empresa Grandes Notícias, uma accionista minoritária (8,74%) do grupo de media. Assim, contas feitas, António Mendes Ferreira controla 7% da Global Media, pelo menos três pontos percentuais abaixo do anunciado pela imprensa.
Formalmente, a estrutura de propriedade da Global Media manteve-se inalterada ao longo deste ano, tendo como sócios a Páginas Civilizadas (41,51%), a KNJ Global (29,35%, ligada a um grupo chinês), a Grandes Notícias (8,74%) e o empresário José Pedro Soeiro (20,4%). Mas este é um ‘quadro pintado’ que não revela o peso imediato dos accionistas mais conhecidos, por causa de uma rede de subsidiárias atrás de subsidiárias.

E é esse o caso de Marco Galinha, pois a sua holding pessoal (o Grupo Bel) detém em simultâneo quotas em subsidiárias de forma directa e de forma indirecta na Global Media. Chega mesmo a ter uma pequena parte da sua participação (cerca de 1,3%) no grupo de media que se concretiza através de uma subsidiária de quarta ordem. Em concreto, neste caso, o Grupo Bel tem uma quota (50,67%) de uma empresa (Norma Erudita) que, por sua vez, tem uma quota (28,57%) noutra empresa (Páginas Civilizadas) que, por sua vez, detém completamente uma empresa (Grandes Notícias) que, por sua vez, é accionista (com 8,74% do capital social) da Global Media. Confuso, não é? Pensemos numa matrioska…
A participação mais ‘simples’ surge através da quota de 23,21% na Páginas Civilizadas que depois tem directamente 41,51% do capital da Global Media. Esta via ‘vale’ cerca de 9,6% da empresa de media. Mas essa via nem é a mais frutuosa.
De facto, mostra-se necessário uma máquina de calcular, e muita paciência e contas, para apurar a percentagem que Marco Galinha, através do Grupo Bel, tem sobre a Global Media. E o PÁGINA UM puxou por uma.
Assim, analisado o organigrama da Global Media, o Grupo Bel ‘entra’ neste grupo de media por seis vias, com a Páginas Civilizadas a servir sempre como charneira principal – quer por directamente ser accionista (41,51%) quer indirectamente por ser agora dona (100%) de outra accionista, a Grandes Notícias, que tem uma participação de 8,74%. Recorde-se que a Grandes Notícias foi criada em 2014 pelo empresário de espectáculos (e genro de Cavaco Silva) Luís Montez, que participou numa tentativa (falhada) de reestruturação da Controlinveste, que então controlava os activos agora detidos pela Global Media.
Na esfera da ‘empresa charneira’ gravitam, por sua vez, outra duas empresas com a ‘impressão digital’ do Grupo Bel: a Palavras de Prestígio e a já referida Norma Erudita, que detêm, respectivamente, 48,22% e 28,57% do capital social da Páginas Civilizadas.

Na Palavras de Prestígio, criada em 2020 com a entrada de Marco Galinha no sector dos media, o Grupo Bel detinha, até Julho passado, uma participação de 53,84% no capital social de 650 mil euros. Os restantes sócios desta empresa, em partes iguais (20,08%), eram a Parsoc – controlada por José Manuel de Jesus, um empresário de Seia – e a Ilíria – controlada por Alexandre Bobone, presidente da FEPI, um retalhista de tabaco e vinhos.
No entanto, as quotas da Parsoc e da Ilíria terão sido entretanto adquiridas pelo Grupo Bel, de acordo com uma alteração ao contrato de sociedade publicado no passado dia 24 de Julho. Esta alteração não foi transmitida à ERC até ao dia de hoje, conforme consulta efectuada pelo PÁGINA UM ao Portal da Transparência dos Media. A passagem destas quotas tem influência relevante no controlo da Global Media, pois a participação indirecta do Grupo Bel aumentou assim em 11,14%.
Mas se a participação subiu por aqui em Julho, diminuíra em Maio passado com a entrada de António Mendes Ferreira (com a sua Around Wishes) na Norma Erudita, uma vez que significou uma perda efectiva de 7% do capital até então detido pelo Grupo Bel.
Em todo o caso, sem a aquisição de todo o capital da Palavras de Prestígio, Marco Galinha não conseguiria agora ser, como é, o principal accionista da Global Media. Com efeito, antes da entrada da Around Wishes – que controla agora 7% do grupo de media –, Marco Galinha detinha, indirectamente, cerca de 28%, um pouco abaixo do grupo chinês KNJ Global (29,35%). Mas com a Around Wishes, que injectou ‘dinheiro fresco’, a posição do Grupo Bel desceu para pouco mais de 21%, ficando quase ao nível do accionista João Pedro Reis Soeiro (20,4%). Com a compra do capital integral da Palavras de Prestígio, há cerca de três meses, Marco Galinha detém agora 32%.

Certo é que esta será uma ‘vitória de Pirro’ para Marco Galinha, porque a situação financeira da Global Media é verdadeiramente pavorosa, a precisar de dinheiro fresco para estancar os sucessivos prejuízos que, desde 2017, ascendem aos 41,7 milhões de euros.
Aliás, em Julho passado houve duas relevantes operações contabilísticas na Global Media. Primeiro uma redução do capital social, somente com o objectivo de cobrir os prejuízos (e meter a zero os resultados transitados altamente negativos dos últimos anos. A redução de capital, por causa de prejuízos, foi de mais de 28,2 milhões de euros, mas sem qualquer entrada nem saída de dinheiro. Deste modo, o capital social da Global Media ficou apenas nos 7,75 milhões de euros. Mas logo em seguida houve um aumento de capital de quase 1,6 milhões de euros com entrada de “dinheiro fresco’ dos accionistas. Para manter a estrutura societária, a injecção dos 1,6 milhões de euros terá sido feita proporcionalmente à quota dos accionistas, excepto se tiver havido algum acordo parassocial.
Se por estes ou outros motivos, certo é que se tem vindo a registar, no último ano, uma autêntica purga da administração da Global Media com a saída, entre outros, de António Saraiva – antigo presidente da CIP –, de Helena Ferro de Gouveia – que era directora de comunicação do Grupo Bel e é comentadora da CNN Portugal – e de Domingos de Andrade – que também foi afastado da direcção da TSF, consolidando a crise interna no quotidiano da empresa.

A saída deste jornalista da direcção editorial daquela rádio, e a posterior nomeação de Rosália Amorim (que ocupava cargo homólogo no Diário de Notícias), causou bastante celeuma interna, tendo sido a causa para a primeira greve da TSF desde a sua fundação há 35 anos. A indigitação de Rosália Amorim veio, aliás, a ser chumbada pelo próprio Conselho de Redacção da rádio que vai dirigir, por o seu desempenho como directora do Diário de Notícias ter levantado “em determinados momentos (…) legítimas dúvidas quanto à sua real capacidade de manutenção de uma política editorial independente“. A jornalista, porém, assumiu o cargo, porque o parecer do Conselho de Redacção não é vinculativo.
Mas a própria passagem de Domingos de Andrade pela administração da Global Media foi também polémica porque assinou diversos contratos comerciais, função incompatível com o Estatuto do Jornalista. Por esse motivo, viria a ser sancionado pela Comissão da Carteira Profissional de Jornalista, em Janeiro deste ano, mas apenas com uma simples coima de 1.000 euros, tendo então mantido todos os cargos de director editorial e de administrador e gerente de empresas da Global Media.
Mais grave ainda foi a acusação do Ministério Público contra Eduardo Vítor Rodrigues, presidente da autarquia de Vila Nova de Gaia, pela “prática de crime de prevaricação, corrupção activa e recebimento indevido de vantagem”, onde surge o nome de Domingos de Andrade. O Ministério Público sustentou, em Maio passado, que Eduardo Vítor Rodrigues solicitou a Domingos de Andrade que os meios de comunicação pertencentes à Global Media, “nomeadamente o Jornal de Notícias e TSF, elaborassem notícias e cobrissem conferências promovendo a atuação da Câmara de Vila Nova de Gaia e do seu presidente”.

As sucessivas saídas na administração da Global Media nos últimos meses foram colmatadas, entretanto, com a entrada do já citado António Mendes Ferreira, e ainda, no mês passado, com as chegadas de Victor Menezes, de José Paulo Fafe – jornalista que relançara o Tal & Qual em Junho de 2021 –, de Filipe Nascimento e de Diogo Agostinho – que passou recentemente por cargos de direcção no semanário Novo e no jornal Eco.
Curiosamente, estes dois últimos administradores cruzaram-se em cargos de chefia no município de Cascais quando a Global Media passou a estabelecer diversos contratos financeiramente relevantes de parcerias comerciais. Pela organização de um evento anual – o Portugal Mob Summit –, uma empresa municipal de Cascais já entregou à Global Media um total de 750 mil euros desde 2019.
Antes de assumir o cargo de administrador da Global Media, Filipe Nascimento foi dirigente da Juventude Social Democrata e ocupou até recentemente o cargo de director municipal de Apoio à Gestão da autarquia liderada por Carlos Carreiras, enquanto Diogo Agostinho, antes de fundar o semanário Novo em Abril de 2021, foi assessor do Conselho de Administração da empresa municipal Cascais Dinâmica.